光热真空老化试验箱

量子效率测试仪
PL/EL一体机
Sinton硅片少子寿命测试仪
Sinton硅块少子寿命测试仪
绒面反射率测试仪
3D共聚焦显微镜
在线四探针方阻测试仪
全自动扫描四探针方阻测试仪
在线薄膜厚度测试仪
晶化率测试仪
Horiba显微共焦拉曼光谱仪
傅里叶红外光谱仪
霍尔效应测试仪
分光光度计
全光谱椭偏仪
Horiba椭圆偏振光谱仪
TLM接触电阻率测试仪
超景深显微镜
网版智能影像测量仪
全自动影像测量仪
卧式拉力机
电池片稳态光衰老化试验箱
电池片紫外老化试验箱
电池片拉脱力综合测试仪
外观检验台
湿漏电测试系统
组件实验室EL测试仪
紫外老化试验箱
稳态光衰老化试验箱
电流连续性监测系统
PID测试系统
旁路二极管测试系统
LeTID测试系统
反向电流过载系统
脉冲电压测试系统
绝缘耐压测试仪
接地连续性测试仪
绝缘耐压接地测试仪
湿热环境试验箱
湿冻环境试验箱
热循环试验箱
动态机械载荷测试机
静态机械载荷测试机
冰雹冲击试验机
引出端强度试验机
霰弹冲击试验机
抗划伤(切割)测试机
剥离试验机
万能材料试验机(单臂)
万能材料试验机(双臂)
光伏玻璃透过率测试仪
醋酸测试试验箱
交联度测试系统
二极管接线盒综合测试仪
落球冲击试验机
半自动四探针
全自动探针式台阶仪
多通道太阳能MPPT系统
Horiba稳瞬态荧光光谱仪
大面积钙钛矿方阻椭偏二合一测试仪
大面积钙钛矿影像显微二合一监测站
钙钛矿P1激光划线测试仪
钙钛矿在线PL测试仪
钙钛矿在线方阻测试仪
钙钛矿在线膜厚测试仪
钙钛矿工艺检测工作站
便携式EL测试仪
手持热成像测试仪
户外组件多通道测试系统
光伏逆变器电能质量测试仪
无人机EL检测仪
IV测试仪
IVEL分选机
全钙钛矿叠层电池效率突破30.1%:基于偶极钝化策略
日期:2025-10-31浏览量:840
全钙钛矿叠层太阳能电池,通过将宽带隙和窄带隙钙钛矿子电池组合,被认为是突破单结电池效率极限的下一代技术。然而,其性能一直受限于窄带隙子电池中,空穴传输层与钙钛矿埋底界面处严重的非辐射复合。大平台钙钛矿电池PL测试仪通过无接触式测试,监测各个工艺段中的异常,了解单节叠层钙钛矿电池的缺陷分布信息。
传统钝化方法(如使用长链有机胺)往往在抑制复合的同时,阻碍了载流子的有效传输,导致填充因子和短路电流密度下降,陷入“钝化”与“传输”难以两全的困境。本研究创新性地提出了偶极钝化策略,成功在抑制界面复合和促进载流子提取之间取得了最佳平衡,最终实现了效率与稳定性的显著提升。
偶极钝化策略的核心设计
采用偶极钝化的铅锡窄带隙钙钛矿太阳能电池的电池结构与能级图
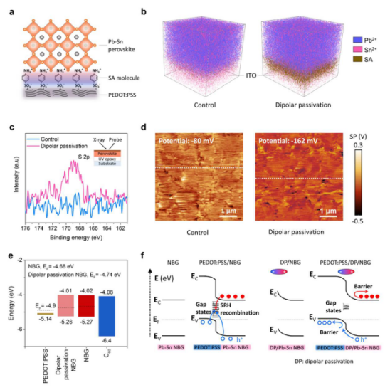
本研究提出偶极钝化策略,通过引入磺胺酸(SA)作为偶极钝化分子(偶极矩 23.58 D),同时解决界面缺陷和能级对齐问题,具体机制如下:
分子取向与界面作用:SA 分子的氨基(-NH₃⁺)可锚定在 Pb-Sn 钙钛矿表面,降低掩埋界面缺陷密度;磺酸基(-SO₃⁻)则吸附在 HTL(PEDOT:PSS)表面,形成稳定的 “正偶极朝向钙钛矿” 的取向,构建欧姆接触;
能级调控与载流子输运:该取向实现 HTL / 钙钛矿界面的 II 型能级对齐,产生从钙钛矿指向 PEDOT:PSS 的电场 —— 既促进空穴高效注入 HTL,又排斥电子远离界面,双重抑制非辐射复合,同时避免载流子传输损失,解决 “复合抑制与传输增强” 的权衡问题。
从界面到载流子的性能提升
铅锡钙钛矿 / 空穴传输层界面处的载流子动力学
通过一系列严谨的表征,偶极钝化的有效性得到了验证:
界面表征:ToF-SIMS和XPS证实SA分子精准富集在埋底界面。
能带调控:KPFM和UPS测量直接观测到界面电势与功函数的变化,证实了理论预测的能带弯曲与Type-II能级对齐。
载流子动力学提升:
稳态/瞬态PL显示非辐射复合被显著抑制。
太赫兹光谱(OPTP)测得载流子迁移率大幅提升,扩散长度达到6.2 μm(对照组为4.8 μm),这意味着光生载流子被电极收集的几率大大增加。
Pb-Sn窄带隙钙钛矿电池性能
采用偶极钝化的铅锡窄带隙钙钛矿太阳能电池的光伏性能
平均性能:处理组平均 PCE 从对照组的 22.6±0.2% 提升至 23.9±0.3%,Voc 平均提升 23 mV,FF 平均提升 0.6%;暗饱和电流密度降低,理想因子减小,表明非辐射复合受抑,并联电阻(Rsh)增大;
最优电池性能:在 208 个电池的统计中,最优处理组电池反向扫描 PCE 达 24.9%(稳定 PCE 24.7%),具体参数为:Voc=0.911 V、Jsc=33.1 mA cm⁻²、FF=82.6%;外量子效率(EQE)积分电流为 32.7 mA cm⁻²,与 J-V 测试结果高度一致;
稳定性:无封装电池在 N₂手套箱暗态存放 1000 h 后,PCE 无显著衰减,证明钝化层可维持界面稳定性。
全钙钛矿叠层太阳能电池性能
采用偶极钝化的全钙钛矿叠层太阳能电池的光伏性能
将经过优化的窄带隙子电池与高效的宽带隙子电池结合,制备出全钙钛矿叠层电池。
解决互连层损耗:在叠层电池中,互连层的制备工艺(如低温退火)会劣化PEDOT:PSS性能。而偶极钝化层有效缓解了这种劣化带来的接触损失,使窄带隙子电池在叠层结构中仍能保持高性能。
创纪录效率:基于此策略的叠层电池实现了30.6%的实验室效率,并经由日本JET实验室认证,获得了30.1%的稳态认证效率(0.049 cm²)。更重要的是,该技术展现出良好的放大潜力,1.05 cm²的大面积电池也获得了29.6%的认证效率。
稳定性的同步增强
偶极钝化策略不仅提升了效率,也改善了电池的稳定性。
操作稳定性:封装后的叠层电池在连续最大功率点跟踪1025小时后,仍能保持87%的初始效率,远超未处理的对照组。
热稳定性:SA分子的两性特性有助于中和PEDOT:PSS的酸性,从而减缓了在热应力下的降解速度,提升了电池的热稳定性。
本研究通过引入磺胺酸作为偶极钝化分子,成功解决了钙钛矿电池埋底界面处“钝化”与“传输”相互制约的长期难题。该策略通过定向偶极矩同步实现了界面缺陷钝化与能级对齐优化,如同一把“双刃剑”,同时斩断了非辐射复合和传输损耗的枷锁。
这项研究不仅推动了单结与叠层钙钛矿电池的效率达到新的高度,为其商业化进程注入了强劲动力,更提供了一种普适性的界面调控思路,对整个光电电池领域具有重要的启发意义。未来的工作可聚焦于开发更多样化的偶极分子库,并进一步与其它稳定性策略相结合,以期实现效率与长期稳定性的同步突破。
联系电话:400 008 6690
大平台钙钛矿电池PL测试仪通过非接触、高精度、实时反馈等特性,系统性解决了太阳能电池生产中的速度、良率、成本、工艺优化与稳定性等核心痛点,并且结合AI深度学习,实现全自动缺陷识别与工艺反馈。
▶ PL高精度成像:采用线扫激光,成像精度<75um/pix(成像精度可定制)
▶ 支持 16bit 颜色灰度:同时清晰呈现高亮区域(如无缺陷区)与低亮区域(如缺陷暗斑)
▶ 高速在线PL检测缺陷:检测速度 ≤ 2s,漏检率 < 0.1%;误判率 < 0.3%
▶ AI缺陷识别分类训练:实现全自动缺陷识别与工艺反馈
美能大平台钙钛矿电池PL测试仪采用无接触式测试方式,可实时监测钙钛矿电池各工艺段中的薄膜质量异常,精准定位单结及叠层电池中的缺陷分布。
原文参考:All-perovskite tandem solar cells with dipolar passivation
相关产品









































































