
量子效率测试仪
PL/EL一体机
Sinton硅片少子寿命测试仪
Sinton硅块少子寿命测试仪
绒面反射率测试仪
3D共聚焦显微镜
在线四探针方阻测试仪
全自动扫描四探针方阻测试仪
在线薄膜厚度测试仪
晶化率测试仪
Horiba显微共焦拉曼光谱仪
傅里叶红外光谱仪
霍尔效应测试仪
分光光度计
全光谱椭偏仪
Horiba椭圆偏振光谱仪
TLM接触电阻率测试仪
超景深显微镜
网版智能影像测量仪
全自动影像测量仪
卧式拉力机
电池片稳态光衰老化试验箱
电池片紫外老化试验箱
电池片拉脱力综合测试仪
外观检验台
湿漏电测试系统
组件实验室EL测试仪
紫外老化试验箱
稳态光衰老化试验箱
电流连续性监测系统
PID测试系统
旁路二极管测试系统
LeTID测试系统
反向电流过载系统
脉冲电压测试系统
绝缘耐压测试仪
接地连续性测试仪
绝缘耐压接地测试仪
湿热环境试验箱
湿冻环境试验箱
热循环试验箱
动态机械载荷测试机
静态机械载荷测试机
冰雹冲击试验机
引出端强度试验机
霰弹冲击试验机
抗划伤(切割)测试机
剥离试验机
万能材料试验机(单臂)
万能材料试验机(双臂)
光伏玻璃透过率测试仪
醋酸测试试验箱
交联度测试系统
二极管接线盒综合测试仪
落球冲击试验机
半自动四探针
全自动探针式台阶仪
多通道太阳能MPPT系统
Horiba稳瞬态荧光光谱仪
大面积钙钛矿方阻椭偏二合一测试仪
大面积钙钛矿影像显微二合一监测站
钙钛矿P1激光划线测试仪
钙钛矿在线PL测试仪
钙钛矿在线方阻测试仪
钙钛矿在线膜厚测试仪
钙钛矿工艺检测工作站
便携式EL测试仪
手持热成像测试仪
户外组件多通道测试系统
光伏逆变器电能质量测试仪
无人机EL检测仪
光热真空老化试验箱
IV测试仪
IVEL分选机
基于调控硅底电池的表面粗糙度,实现钙钛矿/硅叠层电池实现32.6%转换效率
日期:2026-01-14浏览量:1015
钙钛矿-硅叠层太阳能电池已突破单结器件的效率极限,具备大规模应用前景。目前研究主要集中在钙钛矿顶电池及其界面优化上,而硅底电池的关键作用却未得到充分探索。美能QE量子效率测试仪可用于精确测量太阳电池的EQE与光谱响应,帮助优化界面工程和背接触设计,从而提升电池的量子效率和整体性能。
本文系统研究了硅异质结(SHJ)底电池上表面纳米粗糙度对整体叠层器件性能的影响,并提出通过调控氢化纳米晶硅((n)nc-Si:H)层的厚度或在其沉积前进行氢/二氧化碳混合等离子体处理,可有效调控表面形貌,进而提升器件性能。
研究背景与意义
叠层电池的高效率依赖于钙钛矿顶电池与硅底电池的协同优化。在用于溶液法钙钛矿-硅叠层的SHJ底电池中,通常采用n型硅层(作为电子传输层),包括氢化非晶硅((n)a-Si:H)、纳米晶硅((n)nc-Si:H)及氧化合金层((n)nc-SiOx:H)。其中,nc-Si:H基层具有更优的光电特性,已在高效单结SHJ电池中广泛应用。这些层为混合相材料,由嵌入非晶基体中的纳米晶组成,其表面通常呈圆顶形貌,产生纳米尺度粗糙度。这种形貌受两相生长速率比控制,可通过膜厚、沉积参数或衬底预处理进行调控。表面粗糙度显著影响后续自组装单分子层(SAM)的锚定及钙钛矿薄膜质量,进而影响整体器件性能,但此前其具体影响常被忽视。
研究方法与设计
A. 单片钙钛矿-硅叠层器件示意图。B. 采用不同底电池的叠层器件的开路电压(VOC)和填充因子(FF)。C. 相应器件的光致发光(PL)图像和截面扫描电子显微镜(SEM)显微照片
本研究采用两种方法调控纹理化c-Si底电池的表面纳米粗糙度:
改变 (n)nc-Si:H 层厚度(从约15 nm至70 nm)。
在沉积 (n)nc-Si:H 前,施加不同时长(0、15、30、60秒)的 H₂/CO₂ 混合气体等离子体处理(PT),并固定 (n)nc-Si:H 厚度为15 nm。
制备了两种底电池:基于15 nm厚(Type-1)和25 nm厚(Type-2)(n)nc-Si:H层。所有叠层器件采用相同的钙钛矿顶电池工艺。
粗糙度调控及其对薄膜性质的影响
A. SEM显微照片B. σd和Ea,以及C. 结晶体积分数(由拉曼光谱估算),均作为等离子体处理时长的函数D. 用于TLM测量的ρc测试结构的示意图(插图)和代表性I-V曲线E. n型接触叠层的提取ρc,以及F. 展示15纳米厚(n)nc-Si:H层其τeff值随等离子体处理时长的变化G. 具有(i)a-Si:H涂层(6纳米厚)的纹理化样品的反射光谱
厚度调控:随着(n)nc-Si:H厚度增加,表面纳米粗糙度增加,薄膜结晶度、暗电导率(σd)提高,活化能(Ea)下降。但更厚的层导致更长沉积时间及更高的红外寄生吸收,降低底电池电流。
等离子体处理:即使对于15 nm的薄层,短时(15秒)等离子体处理也能显著诱导纳米粗糙度形成,表现为金字塔表面出现密集纳米级凸起。延长处理时间(60秒)会导致晶粒聚集,形成更大球形特征。该处理能显著提升薄膜电学性能:15秒处理使15 nm厚(n)nc-Si:H的σd从3.6×10⁻⁵ S/cm提升至0.6 S/cm,Ea大幅降低,结晶度增强,效果堪比100 nm厚层。
电学与钝化特性:
接触电阻(ρc):等离子体处理时长≤30秒时,ρc从约88 mΩ·cm²降至79 mΩ·cm²;60秒处理则因可能形成较厚界面氧化层导致ρc回升至89 mΩ·cm²。
钝化质量:等离子体处理会劣化(i)a-Si:H/c-Si界面的钝化(有效少子寿命τeff下降),可能与CO₂等离子体引入氧导致非晶网络脱氢有关。在(n)nc-Si:H上添加2 nm厚(n)a-Si:H盖帽层可有效缓解钝化退化,并减少后续ITO溅射损伤,但略微增加ρc。
光学特性:更长的等离子体处理时间导致反射率逐渐降低(尤其在短波区),证实了表面纳米粗糙度的增强。此光学行为在沉积10 nm ITO后依然保持。
对SAM沉积与钙钛矿薄膜形成的影响
A. 在不同等离子体处理(PT)时长的(n)nc-Si:H层的纹理化c-Si晶圆上沉积HTL-SAM后的接触角值B. 价带顶(VBM)和功函数(WF)值,以及C. 具有不同等离子体处理时长的n型层/ITO/SAM(叠层)在SAM沉积前后的功函数偏移(ΔWF)。D. 截面SEM显微照片以及基于GIWAXS测量的(100)衍射峰方位角积分强度。E. 沉积在不同n型层/ITO/SAM叠层上的钙钛矿薄膜的准费米能级分裂(QFLS,Δμ)图像
表面能与功函数:更高的表面纳米粗糙度导致HTL-SAM溶液接触角增大(表面能降低),并使SAM沉积后的功函数偏移(ΔWF)更大。这表明粗糙表面促进了SAM分子的更紧密堆积,增强了界面偶极子效应。
钙钛矿薄膜质量:在经30秒等离子体处理的样品上沉积的钙钛矿薄膜,显示出更大、更均匀的晶粒,以及更明显的(100)晶面择优取向(通过GIWAXS测量),这有利于载流子迁移。绝对PL成像显示,在这些样品上的钙钛矿薄膜具有更高的PL强度和更均匀的准费米能级分裂(QFLS,Δμ ≈ 1290 meV),表明非辐射复合减少。
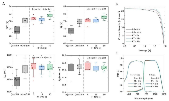
叠层太阳能电池性能
A. 采用不同n型层(叠层)的钙钛矿-硅叠层太阳能电池的J-V参数B. 每种n型层(叠层)最佳器件的J-V特性曲线,以及C. 相应叠层太阳能电池的外量子效率(EQE)光谱
与采用6 nm厚 (n)a-Si:H层的器件相比,采用15 nm厚 (n)nc-Si:H层的器件有效抑制了漏电,开路电压(VOC)和填充因子(FF)分别从~1920 mV、~68% 提升至 ~1945 mV、~75%。这主要归因于粗糙度增加带来的更大ΔWF以及更低的ρc。
增加2 nm (n)a-Si:H盖帽层可略微提升VOC(得益于钝化改善)。
施加等离子体处理(尤其是30秒)可进一步提升FF,最终使器件效率提高。
所有样品的短路电流密度(JSC)基本相当。
最佳结果:采用15 nm (n)nc-Si:H + 2 nm (n)a-Si:H叠层结构,并施加30秒等离子体处理,实现了最高32.6%的转换效率。
实验方法概要
研究使用n型FZ硅片,制绒后经PECVD沉积(i)a-Si:H及各类n型层(包括(n)a-Si:H、(n)nc-Si:H及其叠层),并进行等离子体处理。随后溅射ITO,制作背场与背反射镜。钙钛矿顶电池采用2PACz作为HTL-SAM,沉积宽带隙(~1.68 eV)钙钛矿吸收层,并辅以C60/SnO2作为ETL,最终蒸发IZO前电极和MgF2减反射层。器件性能通过J-V测试、EQE、PL成像、SEM、AFM、拉曼光谱、开尔文探针、GIWAXS等多种手段进行系统表征。
本研究揭示了硅底电池表面纳米粗糙度是影响钙钛矿-硅叠层太阳能电池性能的关键、且此前未被充分重视的设计参数。通过调整(n)nc-Si:H层厚度或采用H₂/CO₂混合等离子体预处理,可有效调控粗糙度。增加的粗糙度改善了SAM锚定,提高了界面偶极子强度,进而优化了HTL/钙钛矿界面质量和钙钛矿薄膜结晶性,最终显著提升了器件FF和效率。等离子体处理法尤其适用于在薄(n)nc-Si:H层中高效引入粗糙度,有利于减少工艺时间和寄生吸收。这项工作为超越当前以钙钛矿优化为核心的策略提供了新思路,对推动叠层电池产业化及相关硅基薄膜技术(如SHJ电池)具有广泛意义。
联系电话:400 008 6690
美能QE量子效率测试仪可以用来测量太阳能电池的光谱响应,并通过其量子效率来诊断太阳能电池存在的光谱响应偏低区域问题。它具有普遍的兼容性、广阔的光谱测量范围、测试的准确性和可追溯性等优势。
▶兼容所有太阳能电池类型,满足多种测试需求
▶光谱范围可达300-2500nm,并提供特殊化定制
▶氙灯+卤素灯双光源结构,保证光源稳定性
原文参考:Tuning the surface nanoroughness of the recombination junction for high performance perovskite-silicon tandem solar cells









































































