
量子效率测试仪
PL/EL一体机
Sinton硅片少子寿命测试仪
Sinton硅块少子寿命测试仪
绒面反射率测试仪
3D共聚焦显微镜
在线四探针方阻测试仪
全自动扫描四探针方阻测试仪
在线薄膜厚度测试仪
晶化率测试仪
Horiba显微共焦拉曼光谱仪
傅里叶红外光谱仪
霍尔效应测试仪
分光光度计
全光谱椭偏仪
Horiba椭圆偏振光谱仪
TLM接触电阻率测试仪
超景深显微镜
网版智能影像测量仪
全自动影像测量仪
卧式拉力机
电池片稳态光衰老化试验箱
电池片紫外老化试验箱
电池片拉脱力综合测试仪
外观检验台
湿漏电测试系统
组件实验室EL测试仪
紫外老化试验箱
稳态光衰老化试验箱
电流连续性监测系统
PID测试系统
旁路二极管测试系统
LeTID测试系统
反向电流过载系统
脉冲电压测试系统
绝缘耐压测试仪
接地连续性测试仪
绝缘耐压接地测试仪
湿热环境试验箱
湿冻环境试验箱
热循环试验箱
动态机械载荷测试机
静态机械载荷测试机
冰雹冲击试验机
引出端强度试验机
霰弹冲击试验机
抗划伤(切割)测试机
剥离试验机
万能材料试验机(单臂)
万能材料试验机(双臂)
光伏玻璃透过率测试仪
醋酸测试试验箱
交联度测试系统
二极管接线盒综合测试仪
落球冲击试验机
半自动四探针
全自动探针式台阶仪
多通道太阳能MPPT系统
Horiba稳瞬态荧光光谱仪
大面积钙钛矿方阻椭偏二合一测试仪
大面积钙钛矿影像显微二合一监测站
钙钛矿P1激光划线测试仪
钙钛矿在线PL测试仪
钙钛矿在线方阻测试仪
钙钛矿在线膜厚测试仪
钙钛矿工艺检测工作站
便携式EL测试仪
手持热成像测试仪
户外组件多通道测试系统
光伏逆变器电能质量测试仪
无人机EL检测仪
光热真空老化试验箱
IV测试仪
IVEL分选机
面向太空应用的钙钛矿光伏:极端温度循环下界面与晶界协同强化的高可靠性方案
日期:2026-04-13浏览量:500
金属卤化物钙钛矿太阳能电池(PSC)因其高效率、低成本以及轻量化潜力,在新一代光伏技术中占据重要地位。然而,在反复极端温度变化环境(如航天应用或高加速应力测试)下,其长期稳定性仍面临挑战。美能光热真空试验箱打破传统单一环境测试的局限,实现三大实验条件的协同控制与精准耦合,完美复现太空轨道中光伏组件的真实工作环境。
温度循环过程中,不同材料层之间的热膨胀系数(CTE)不匹配会引发周期性应力积累。例如,玻璃基底、ITO电极与钙钛矿层之间存在显著CTE差异,导致应力集中在晶界与界面区域,进而引发裂纹、分层及性能衰退。尤其是在类似低地球轨道(LEO)环境中,器件需承受频繁且剧烈的温度波动,这对钙钛矿器件的机械与结构稳定性提出了更高要求。
研究思路:双重分子增强策略
a示意图:有/无聚硫辛酸时,钙钛矿多晶在晶界处的热行为差异。b硫辛酸的热聚合及其双重作用:缺陷钝化(1)和聚合物链间氢键(2)。c探针型纳米力学成像原理:1-钙钛矿晶粒,2-富聚硫辛酸的晶界。d空穴传输层界面处的粘附力分布图
针对热疲劳问题,本文提出一种“晶界+界面”双重强化策略:
晶界强化(Bulk):在钙钛矿前驱体中引入α-硫辛酸(LA),利用其在退火过程中的原位聚合能力,增强晶界连接与机械韧性;
界面强化(Interface):在ITO/钙钛矿界面引入LA衍生分子(DHLA、DMSLA),配合自组装单分子层(SAM),提升界面黏附强度与电学匹配。
同时,构建了−80 °C 至 +80 °C 的极端温度循环测试体系,用于系统评估器件热疲劳行为。
晶界调控:原位聚合提升结构稳定性
LA在热退火过程中发生开环聚合,优先分布于晶界区域,而非进入晶格内部。这一过程带来两方面作用:
化学钝化:羧酸基(–COOH)通过氢键及配位作用,与Pb²⁺及钙钛矿八面体相互作用;
机械增强:聚合形成的网络结构提升晶界连接强度,减少缺陷传播。
多种表征结果(XPS、FTIR、NMR等)均验证了LA与钙钛矿之间的相互作用及其聚合行为。
AFM纳米力学测试显示:
DHLA:晶界黏附力提升 >50%
DMSLA:提升约40%
LA:提升有限
说明聚合结构与功能基团类型共同决定晶界强化效果。
界面工程:分子结构调控黏附与能级
a:4PADCB与三种连接分子在ITO/钙钛矿界面形成空穴传输层接触b:拉脱测试装置示意图c:最大粘附强度;d:对应的应力值(均取各组最高值)e:DFT计算得到的钙钛矿-连接分子相互作用能f:分子与钙钛矿的相互作用图示
在ITO/钙钛矿界面,通过SAM(4PADCB)与不同LA衍生物协同修饰,实现界面优化:
LA:二硫键结构
DHLA:巯基(–SH)
DMSLA:磺鎓阳离子(–S⁺)
界面黏附增强
拉脱测试表明:对照组:3.61 MPa 、DMSLA:4.89 MPa(最高),说明磺鎓结构可显著增强界面结合强度。
分子作用机制(DFT)
计算结果显示:DMSLA具有最强界面相互作用能、显著增强界面电荷转移、形成更强电子耦合。
能级匹配优化
UPS分析表明:DMSLA引入后,ITO功函数发生下移、与钙钛矿价带能级差减小(约0.25 eV)、从而促进空穴提取与载流子输运。
薄膜质量与形貌优化
引入LA及其衍生物后:晶粒尺寸增大、结晶性提升、薄膜更加致密(无针孔)。说明添加剂不仅改善界面,还调控晶体生长过程,提升整体薄膜质量。
器件性能提升
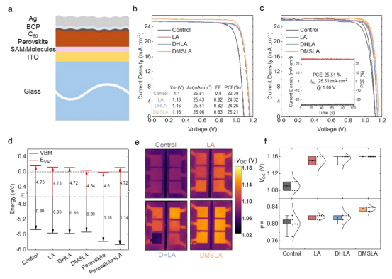
a:器件结构示意图b:慕尼黑大学最佳器件的J-V曲线与参数c:天津大学最佳器件结果(插图为稳态PCE)d:UPS测得的ITO/SAM与钙钛矿的相对能级e:基于PL的隐含开路电压(iVoc)全器件面成像f:Voc与FF的统计分布
最优器件结构中(DMSLA界面 + LA体相):PCE:25.21%(LMU) / 25.98%(天津大学) 、Voc:1.16 V 、Jsc:≈26 mA cm⁻² 、FF:0.83–0.85
性能提升来源于:界面与晶界双重缺陷钝化、能级匹配优化、载流子复合减少。
PL/TRPL测试也证实了载流子寿命延长与复合降低。
热疲劳稳定性分析
a:热循环温度曲线及16次循环中器件参数的演变b:代表性器件在热循环前后、1倍太阳光下的J-V曲线c:对照器件归一化FF对循环时间/次数的等高线图d:在AM0近似光照(~1360 W/m²)下的J-V曲线e:封装器件在45±5°C、70±10% RH、1倍太阳光下MPPT结果
在 −80 °C ↔ +80 °C 循环条件下:
DMSLA器件:16次循环后保留84 %效率
对照组:79%
LA:64%,DHLA:72%
性能衰减主要来源于:填充因子(FF)下降(主导因素)、Voc、Jsc变化较小。
此外研究发现:退化与“热暴露时间”相关性更强,而非循环次数本身。
说明热疲劳本质是累积应力驱动的界面与电阻损失问题。
工作机理总结
该策略可理解为一个“分子级缓冲系统”:
晶界层面:聚合网络吸收应变、抑制裂纹扩展
界面层面:强化化学键合、避免分层
整体效果:缓解热膨胀失配引起的机械疲劳
其中,DMSLA兼具:强界面结合、高化学稳定性、优异电子耦合,因此表现出最佳综合性能。
在极端温度循环环境下,钙钛矿太阳能电池面临严重的热疲劳与界面失效问题。本文围绕−80°C至80°C循环条件,系统研究热膨胀系数失配对器件稳定性的影响,并提出“晶界+界面”双重分子强化策略。通过引入α-硫辛酸(LA)及其衍生物,实现晶界原位聚合与界面黏附增强,有效抑制填充因子衰减与结构退化。器件效率达到25%以上,并在多次极端温度循环后保持84%性能。该研究为航天光伏、空间能源系统及高稳定性钙钛矿器件提供了重要理论与技术支撑。
美能光热真空试验箱
联系电话:400 008 6690
美能光热真空试验箱实现光照、温度、真空三大条件的协同控制,真实复现低轨太空环境。适用于钙钛矿、硅基及III-V族太阳能电池在极端空间下的性能评估与可靠性验证。
l 太阳光模拟:AM0太空光谱,AAA等级,模拟紫外短波辐射
l 温度控制:-70℃/-80℃(可选-175℃)至+150℃,支持冷板、气氮等多种方式
l 高真空:可达8.0×10⁻⁵ Pa 或 5.0×10⁻⁵ Pa
美能光热真空试验箱可精准评估钙钛矿、硅基及III-V族太阳能电池在空间极端环境下的性能与可靠性,重点服务于热冲击、热疲劳及紫外老化等测试需求,为航天光伏器件的工艺优化与寿命预测提供核心检测支撑。
原文参考:Perovskite solar cells with enhanced thermal fatigue resistance under extreme temperature cycling









































































